Family Distribution

Dalam statistik terdapat beberapa keluarga distribusi. Setiap keluarga digambarkan oleh suatu fungsi yang memiliki sejumlah parameter yang menjadi ciri distribusi. Misalnya distribusi uniform yang bersifat kontinu pada interval [a,b]memberikan probabilotas yang sama dan ukuran yang sama dalam interval. Parameternya adalah a,b.

Ringkasan kepadatan dan populasi keluarga distribusi sering direpresentasikan dalam parameter ini. Pada distribusi uniform jika \(f(x)\) adalah fungsi 1 pada interval [0,1] dan 0 sebaliknya, maka kepadatannya adalah \((1/(b-a))\cdot f((x-a)/(b-a))\); rata-ratanya adalah \((b+a)/2\) dan variansinya adalah \((b-a)^2/\)

Fungsi d,p,q, dan r

R mempunyai 4 jenis fungsi untuk memperoleh informasi mengenai keluarga distribusi

  • Fungsi “d” return the p.d.f. of the distribution
  • Fungsi “p” return the c.d.f. of the distribution
  • Fungsi “q” return the quantiles
  • Fungsi “r” return random samples from a distribution

Misalnya distribusi uniform [a,b] memiliki 2 parameter. Keluarga distribusi tersebut adalah unif. Di R parameternya diberi nama min dan max.

dunif(x=1, min=0, max=5) # 1/5 bagian berada di sebelah kiri 1
[1] 0.2
punif(q=3, min=0, max=5) # 1/(b-a) adalah 3/5
[1] 0.6
qunif(p=1/3, min=0, max=5) # half way between 0 and 5
[1] 1.666667
runif(n=1,min=0, max=5) # a random value in [0,5]
[1] 1.442769
ps <- seq(0, 1, by=.2) # probabilities
names(ps) <- as.character(seq(0, 100, by=20)) # give names
qunif(ps, min=0, max=1)
  0  20  40  60  80 100 
0.0 0.2 0.4 0.6 0.8 1.0 

Untuk mencari lima sampel berdistribusi uniform yang berbeda:

runif(5, min=0, max=1:5) # recycles min
[1] 0.9638308 1.1145977 0.3325942 1.7376348 0.3714446

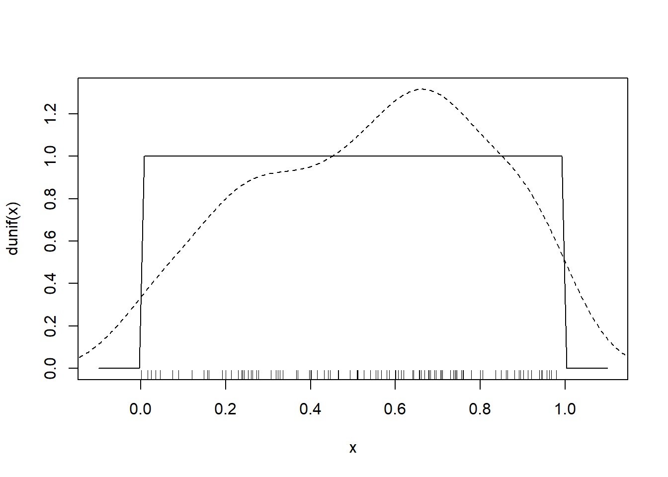
Hubungan antara fungsi “d” dan fungsi “r”

Gambar di bawah menunjukkan fungsi “d” untuk distribusi uniform dan estimasi kepadatan sampel acak dihasilkan oleh fungsi “r”.

x <- runif(100) # large sample, 1000 points
d <- density(x)
curve(dunif, -0.1, 1.1,
      ylim=c(0, max(d$y, 1))) # plots function
lines(d, lty=2) # add density estimate
rug(x) # indicates sample

Distribusi binomial, normal, bernoulli

Beberapa distribusi yang digunakan dalam probabilitas model antara lain distribusi Bernoulli, binomial, dan normal.

Variabel acak Bernoulli

Suatu variabel acak Bernoulli \(X\) hanya memiliki dua nilai yaitu 0 atau 1. Distribusi \(X\) ditandai dengan \(p=P(X=1)\).

Ketika \(X=1\) seringkali disebut dengan istilah “sukses”, sedangkan ketika \(X=0\) disebut dengan istilah “gagal”. Jika kita melempar koin dan muncul gambar maka X bernilai 1, sehingga X adalah variabel acak Bernoulli dengan \(p=1/2\). Urutan pelemparan koin akan menjadi